Ứng Dụng Mô Hình Hóa Dữ Liệu Trong Phân Tích Nghiệp Vụ | CodeFarm
348
Trong môi trường kinh doanh số hóa, mô hình hóa dữ liệu không chỉ là kỹ thuật mà là “ngôn ngữ chung” giữa BA, Dev và Stakeholders. Việc áp dụng UML và BPMN giúp Business Analyst mô tả quy trình, dữ liệu và luồng thông tin một cách trực quan, giảm mơ hồ trong yêu cầu và tăng hiệu quả phân tích lên đến 40% (theo IIBA).
Bài viết này sẽ hướng dẫn bạn cách ứng dụng UML & BPMN trong thực tế — từ Class Diagram, Use Case, đến BPMN flow mô tả quy trình nghiệp vụ — cùng ví dụ minh họa cụ thể giúp bạn dễ hiểu và áp dụng ngay trong dự án của mình.
Cùng khám phá cách mô hình hóa dữ liệu giúp BA “nói cùng ngôn ngữ” với đội phát triển và tối ưu hóa quy trình kinh doanh!
Hoàng Thanh Huy27/10/2025 • 12 phút đọc
348
Ứng Dụng Mô Hình Hóa Dữ Liệu Trong Phân Tích Nghiệp Vụ
Trong môi trường kinh doanh số hóa năm 2025, mô hình hóa dữ liệu đã trở thành một công cụ cốt lõi trong phân tích nghiệp vụ (Business Analysis - BA), giúp Business Analyst (BA) trực quan hóa quy trình, yêu cầu và luồng dữ liệu một cách rõ ràng. Theo International Institute of Business Analysis (IIBA), việc sử dụng các kỹ thuật mô hình hóa như UML (Unified Modeling Language) và BPMN (Business Process Model and Notation) có thể tăng hiệu quả phân tích yêu cầu lên đến 40% bằng cách giảm thiểu sự mơ hồ và cải thiện giao tiếp. Bài blog này sẽ giới thiệu cách mô hình hóa dữ liệu hỗ trợ BA, tập trung vào các công cụ UML và BPMN, cách chúng mô tả quy trình, kèm ví dụ thực tế dễ hiểu để mọi người cùng nghiên cứu.
1. Mô Hình Hóa Dữ Liệu: Vai Trò Trong Phân Tích Nghiệp Vụ
Mô hình hóa dữ liệu là quá trình tạo ra các biểu diễn trực quan của dữ liệu, mối quan hệ và quy trình, giúp BA hiểu rõ cách thông tin di chuyển trong hệ thống và đáp ứng nhu cầu kinh doanh. Nó hỗ trợ phân tích yêu cầu, tối ưu hóa quy trình và đảm bảo dữ liệu được xử lý chính xác.
Lợi ích chính:
Cung cấp cái nhìn trực quan, dễ hiểu cho cả stakeholders kỹ thuật và phi kỹ thuật.
Phát hiện lỗ hổng hoặc điểm nghẽn trong quy trình kinh doanh.
Hỗ trợ chuyển đổi yêu cầu thành thiết kế hệ thống hoặc cơ sở dữ liệu.
Ví dụ: Trong một dự án quản lý kho, BA sử dụng mô hình hóa để vẽ luồng dữ liệu từ nhập hàng đến xuất kho, giúp xác định nơi cần tối ưu hóa quy trình.
2. UML: Mô Hình Hóa Cấu Trúc Và Hành Vi Hệ Thống
UML là ngôn ngữ mô hình hóa chuẩn hóa, được sử dụng để mô tả cấu trúc dữ liệu (static view) và hành vi hệ thống (dynamic view). Trong phân tích nghiệp vụ, UML giúp BA xác định mối quan hệ giữa các thực thể và mô tả luồng tương tác.
Các loại biểu đồ UML phổ biến trong BA:
Class Diagram: Mô tả cấu trúc dữ liệu, ví dụ: các thực thể như "Customer" và "Order" với thuộc tính và mối quan hệ (association, inheritance).
Use Case Diagram: Hiển thị các actor (người dùng hoặc hệ thống) và chức năng (use case), hỗ trợ xác định yêu cầu chức năng.
Sequence Diagram: Mô tả luồng tương tác giữa các thành phần trong hệ thống, như cách khách hàng đặt hàng qua API.
Cách hỗ trợ BA:
Giúp chuyển đổi yêu cầu thành thiết kế kỹ thuật.
Cải thiện giao tiếp với đội phát triển bằng cách cung cấp sơ đồ dễ hiểu.
Hỗ trợ xác định các ràng buộc dữ liệu và yêu cầu phi chức năng.
Ví dụ: Trong dự án CRM, BA vẽ class diagram để mô tả mối quan hệ giữa "Customer" (thuộc tính: ID, Name, Email) và "Order" (thuộc tính: OrderID, Date), với mối quan hệ một-nhiều.
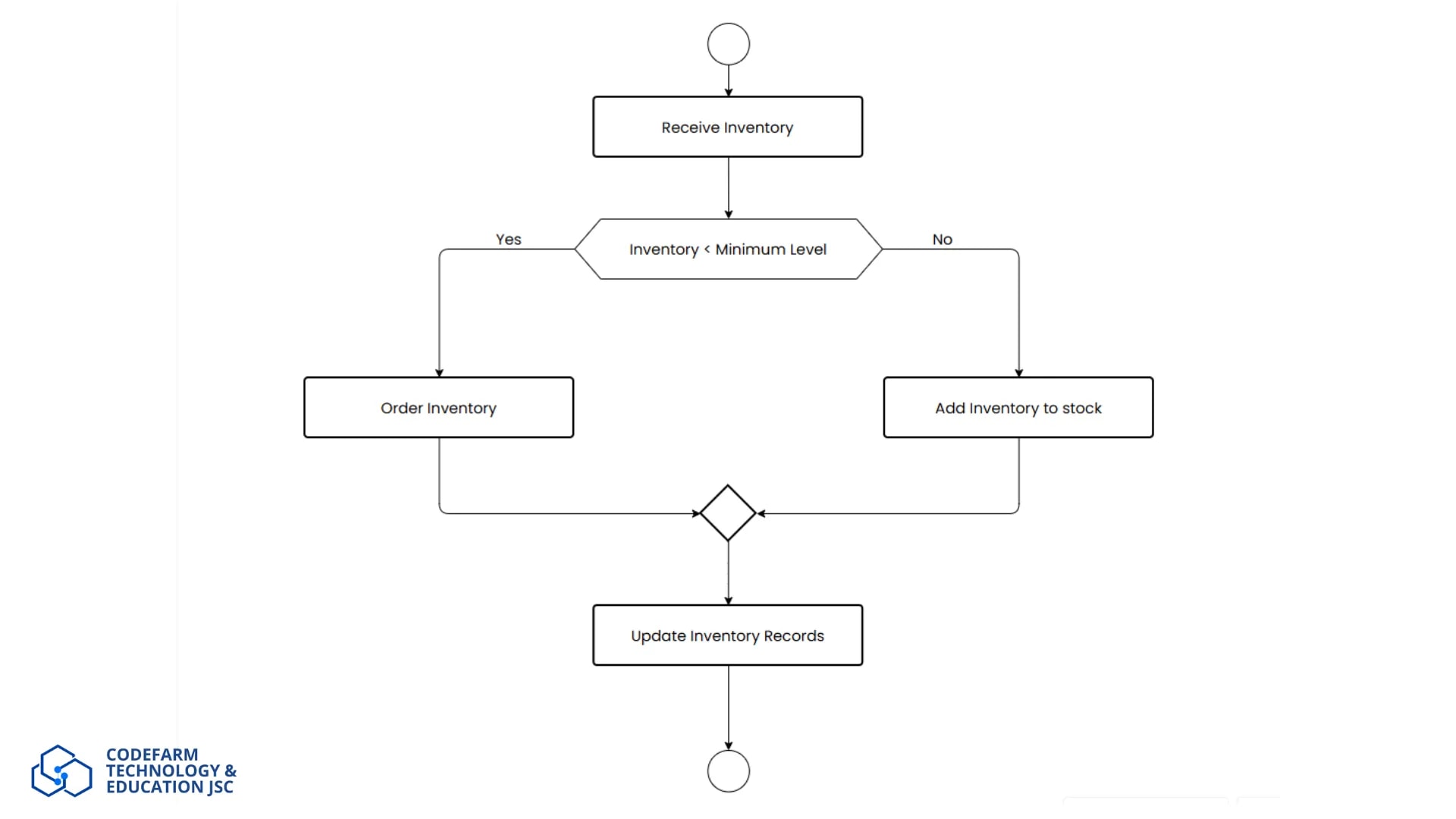
3. BPMN: Mô Hình Hóa Quy Trình Kinh Doanh
BPMN là tiêu chuẩn để mô hình hóa quy trình kinh doanh, sử dụng các ký hiệu như sự kiện (event), nhiệm vụ (task), và cổng phân nhánh (gateway) để vẽ flowchart chi tiết. Nó giúp BA mô tả quy trình kinh doanh từ góc nhìn nghiệp vụ, bao gồm luồng dữ liệu và quyết định.
Cách hỗ trợ BA:
Quy trình rõ ràng: Mô tả các bước từ đầu vào đến đầu ra, giúp xác định điểm nghẽn hoặc lỗi logic.
Hỗ trợ stakeholder: Dễ hiểu với các bên không kỹ thuật, như quản lý hoặc khách hàng.
Tích hợp với hệ thống: Kết nối với dữ liệu để đảm bảo luồng thông tin chính xác.
Ví dụ: Trong quy trình xử lý đơn hàng, BA vẽ BPMN flowchart với các bước: "Nhận đơn hàng" (start event), "Kiểm tra kho" (task), và cổng phân nhánh "Hàng tồn kho?" dẫn đến "Giao hàng" hoặc "Hủy đơn".
4. Cách UML Và BPMN Hỗ Trợ Mô Tả Quy Trình
UML và BPMN bổ sung cho nhau trong phân tích nghiệp vụ: UML tập trung vào cấu trúc dữ liệu tĩnh, trong khi BPMN mô tả động lực quy trình kinh doanh. Cùng nhau, chúng giúp BA:
Truyền đạt rõ ràng: Sơ đồ trực quan thay thế các tài liệu dài dòng, giúp stakeholders dễ hiểu.
Phát hiện vấn đề sớm: Ví dụ, một sequence diagram UML có thể lộ ra lỗi logic trong luồng API, trong khi BPMN phát hiện điểm nghẽn trong quy trình.
Tích hợp với công cụ: Các phần mềm như Enterprise Architect, Lucidchart, hoặc Draw.io cho phép vẽ và chia sẻ mô hình dễ dàng.
Bí quyết ứng dụng:
Bắt đầu với BPMN để mô tả quy trình tổng quát, sau đó dùng UML để chi tiết hóa dữ liệu.
Sử dụng công cụ AI như Lucidchart AI để tự động tạo sơ đồ từ văn bản yêu cầu.
Review mô hình với đội phát triển và stakeholders để đảm bảo tính chính xác.
Ví dụ thực tế: Trong dự án ngân hàng số, BA sử dụng BPMN để mô tả quy trình chuyển tiền (từ nhập thông tin đến xác nhận), sau đó dùng UML sequence diagram để mô tả cách hệ thống tương tác với API ngân hàng.
5. Thách Thức Và Xu Hướng Mô Hình Hóa Dữ Liệu Năm 2025
Thách thức:
Phức tạp hóa: Mô hình quá chi tiết có thể khó duy trì.
Đào tạo đội ngũ: Cần thời gian để đội ngũ không quen thuộc hiểu UML hoặc BPMN.
Cập nhật liên tục: Mô hình cần được cập nhật khi yêu cầu thay đổi.
Xu hướng 2025:
Tích hợp AI: Các công cụ như Visio AI hoặc Lucidchart AI tự động tạo mô hình từ dữ liệu lớn hoặc văn bản yêu cầu.
BPMN 2.0 nâng cao: Hỗ trợ quy trình tự động hóa và tích hợp với RPA (Robotic Process Automation).
Mô hình hóa đám mây: Sử dụng các công cụ như Draw.io để lưu trữ và chia sẻ mô hình trên đám mây.
Kết Luận
Mô hình hóa dữ liệu với UML và BPMN là công cụ mạnh mẽ giúp BA mô tả quy trình kinh doanh và dữ liệu một cách rõ ràng, giảm thiểu rủi ro và cải thiện giao tiếp. Bằng cách áp dụng các công cụ này, BA có thể tối ưu hóa phân tích, hỗ trợ đội phát triển và mang lại giá trị kinh doanh cao hơn. Hãy thử sử dụng UML hoặc BPMN trong dự án tiếp theo của bạn! Công cụ nào bạn thấy hữu ích nhất? Chia sẻ trong phần bình luận!